安全知识
当前位置: 网站首页 >> 安全知识 >> 正文

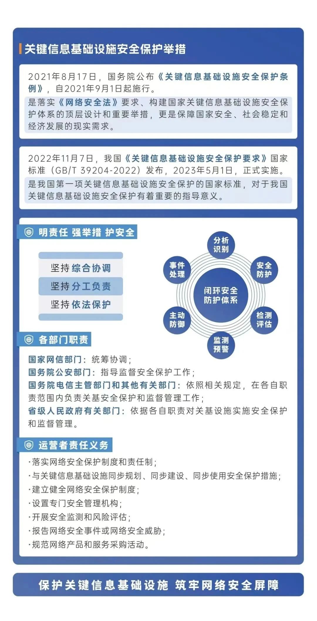
网络安全知识宣传手册

信息来源:网络安全宣传周官方公众号    发布日期:2024-09-06    点击:


辽宁理工职业大学   网络安全宣传专栏

Baidu
map